dr inż. Michał Malinowski

bazy grafowe, sztuczna inteligencja, cyberbezpieczeństwo

Baza Grafowa Neo4j


Rewolucja w Przechowywaniu i Analizie Danych


September 08, 2022

[Picture]
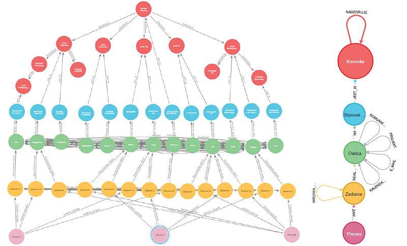
Heterogoniczny graf organizacji opracowany w Neo4j
Neo4j to wiodąca baza danych grafowych, która umożliwia przechowywanie, zarządzanie i analizowanie danych w formie grafów. Dzięki swojej unikalnej architekturze, Neo4j jest idealnym narzędziem do modelowania złożonych relacji między danymi, co czyni go niezwykle przydatnym w różnych dziedzinach, takich jak analiza sieci społecznych, zarządzanie danymi, rekomendacje produktów i wiele innych.
Czym jest baza grafowa?
Baza grafowa to system zarządzania bazą danych, który wykorzystuje strukturę grafów do modelowania danych. W przeciwieństwie do tradycyjnych relacyjnych baz danych, gdzie dane są przechowywane w tabelach, bazy grafowe reprezentują dane jako węzły (nody) i krawędzie (relacje). Ta struktura pozwala na efektywne przechowywanie i przetwarzanie skomplikowanych relacji między danymi.
Historia Neo4j
Neo4j został stworzony przez Neo Technology (obecnie Neo4j, Inc.) i po raz pierwszy wydany w 2007 roku. Jako pierwsza baza danych grafowych na rynku, Neo4j szybko zdobyła popularność dzięki swojej wydajności, skalowalności i elastyczności. Neo4j został zaprojektowany przez zespół programistów, w tym Emila Eifrema, który jest współzałożycielem i dyrektorem generalnym Neo4j, Inc. Od tego czasu Neo4j stał się standardem w dziedzinie baz grafowych, używanym przez wiele firm i organizacji na całym świecie.
Podstawowe Cechy Neo4j
  1. Modelowanie Grafowe
    • Neo4j umożliwia naturalne i intuicyjne modelowanie złożonych relacji między danymi. Węzły reprezentują obiekty, a krawędzie reprezentują relacje między nimi.
  2. Wysoka Wydajność
    • Dzięki swojej architekturze opierającej się na grafach, Neo4j może szybko wykonywać złożone zapytania dotyczące powiązań między danymi, co jest trudne do osiągnięcia w tradycyjnych bazach danych.
  3. Cypher Query Language
    • Cypher to deklaratywny język zapytań stworzony specjalnie do pracy z grafami. Pozwala on na łatwe tworzenie, modyfikowanie i przeszukiwanie danych w Neo4j.
  4. Skalowalność
    • Neo4j jest zaprojektowany do pracy w środowiskach o dużym obciążeniu, umożliwiając skalowanie poziome i pionowe.
  5. Integracja i Narzędzia
    • Neo4j oferuje szeroką gamę narzędzi i bibliotek do integracji z innymi systemami, w tym biblioteki języka Python, Java, JavaScript i wiele innych.
Środowisko Pracy w Neo4j
  1. Neo4j Desktop
    • Neo4j Desktop to aplikacja przeznaczona do pracy lokalnej, która umożliwia tworzenie i zarządzanie bazami grafowymi na komputerze lokalnym. Jest idealnym narzędziem dla deweloperów, którzy chcą eksperymentować z Neo4j w kontrolowanym środowisku.
  2. Neo4j Aura
    • Neo4j Aura to w pełni zarządzana usługa chmurowa, która umożliwia uruchamianie baz danych Neo4j w chmurze. Dzięki Neo4j Aura użytkownicy mogą łatwo skalować swoje bazy danych w zależności od potrzeb i korzystać z zaawansowanych funkcji chmurowych.
  3. Neo4j Browser
    • Neo4j Browser to interfejs graficzny, który umożliwia eksplorację, wizualizację i przeszukiwanie danych w bazie grafowej Neo4j. Jest to narzędzie, które ułatwia interakcję z danymi i tworzenie zapytań Cypher.
  4. Neo4j Bloom
    • Neo4j Bloom to narzędzie do wizualizacji i eksploracji danych grafowych. Umożliwia intuicyjne i interaktywne odkrywanie danych, co jest szczególnie przydatne w analizie i prezentacji złożonych relacji.
Zastosowania Neo4j
  1. Analiza Sieci Społecznych
    • Modelowanie relacji między użytkownikami, analiza wpływów i wzorców komunikacji.
  2. Systemy Rekomendacji
    • Analiza preferencji użytkowników i relacji między produktami w celu generowania spersonalizowanych rekomendacji.
  3. Zarządzanie Tożsamością i Bezpieczeństwem
    • Analiza i zarządzanie relacjami między użytkownikami, rolami i uprawnieniami w systemach IT.
  4. Optymalizacja Logistyki
    • Zarządzanie trasami dostaw, magazynami i relacjami między różnymi elementami łańcucha dostaw.
  5. Bioinformatyka
    • Modelowanie i analiza sieci biologicznych, takich jak interakcje między białkami i genami.
  6. Wykrywanie Oszustw
    • Analiza transakcji finansowych i wykrywanie wzorców oszustw na podstawie relacji między danymi.
Implementacja Algorytmów Grafowych w Neo4j
Neo4j oferuje bogaty zestaw wbudowanych algorytmów grafowych, które można wykorzystać do analizy i przetwarzania danych. Oto niektóre z najważniejszych grup algorytmów dostępnych w Neo4j:
  1. Algorytmy Wyszukiwania Ścieżek
    • Najkrótsza Ścieżka (Shortest Path): Znajduje najkrótszą ścieżkę między dwoma węzłami w grafie.
    • Algorytm Dijkstry: Znajduje najkrótsze ścieżki z jednego węzła do wszystkich innych węzłów w grafie z uwzględnieniem wag krawędzi.
  2. Algorytmy Wspólnoty
    • Modularność (Modularity): Identyfikuje społeczności w grafie, gdzie węzły w ramach jednej społeczności są gęsto połączone, a węzły między społecznościami są rzadko połączone.
    • Louvain: Algorytm do wykrywania społeczności w dużych grafach.
  3. Algorytmy Detekcji Anomalii
    • Strukturalna Zmienność (Structural Variation): Wykrywa anomalie w strukturze grafu na podstawie odchyleń od normy.
  4. Algorytmy Podobieństwa
    • Podobieństwo Kosinusowe (Cosine Similarity): Mierzy podobieństwo między dwoma węzłami na podstawie ich sąsiadów.
    • Algorytm Jaccarda: Mierzy podobieństwo zestawów sąsiadów między dwoma węzłami.
  5. Algorytmy Predykcji Relacji
    • Common Neighbors: Używa liczby wspólnych sąsiadów do przewidywania prawdopodobieństwa utworzenia się relacji między dwoma węzłami.
    • Adamic-Adar: Algorytm predykcji relacji, który przypisuje większą wagę rzadkim sąsiadom.
  6. Algorytmy Centralności
    • Centralność Wektorów Własnych (Eigenvector Centrality): Mierzy wpływ węzła na podstawie jego połączeń i połączeń jego sąsiadów.
    • Centralność Międzywęzłowa (Betweenness Centrality): Mierzy, jak często węzeł pojawia się na najkrótszych ścieżkach między innymi węzłami.
Podstawowe Koncepcje w Neo4j
  1. Węzły (Nodes)
    • Węzły to podstawowe jednostki danych w Neo4j, reprezentujące obiekty takie jak osoby, produkty czy miejsca. Każdy węzeł może mieć etykiety i właściwości.
  2. Krawędzie (Relationships)
    • Krawędzie łączą węzły, reprezentując relacje między nimi. Każda krawędź ma kierunek, typ i może mieć właściwości.
  3. Właściwości (Properties)
    • Właściwości to pary klucz-wartość przypisane do węzłów i krawędzi, przechowujące dodatkowe informacje o obiektach i relacjach.
  4. Etykiety (Labels)
    • Etykiety są używane do grupowania węzłów w kategorie, co ułatwia organizację i wyszukiwanie danych.
Przykład Modelu Danych w Neo4j
Wyobraźmy sobie bazę danych grafową, która modeluje sieć społecznościową:
  • Węzły: Użytkownicy (osoby), Posty (posty na blogach), Grupy (grupy zainteresowań).
  • Krawędzie: Relacje takie jak "ZNANY_Z" (relacje między użytkownikami), "NAPISAŁ" (relacja między użytkownikiem a postem), "CZŁONEK" (relacja między użytkownikiem a grupą).
Podsumowanie
Neo4j to potężna baza danych grafowych, która oferuje unikalne możliwości modelowania i analizowania złożonych relacji między danymi. Dzięki swoim zaawansowanym funkcjom, takim jak wysoka wydajność, elastyczność i skalowalność, Neo4j znajduje szerokie zastosowanie w różnych dziedzinach, od analizy sieci społecznych po zarządzanie tożsamością i bezpieczeństwem. Jest to narzędzie, które znacząco przyczynia się do rozwoju nowoczesnych aplikacji i systemów informatycznych. 
#Neo4j #GraphDatabase #Cypher #BazyDanych #BazyGrafowe